2021年江西造價工程師報名二級考試須知
報名分網上注冊登記、報名信息核查、網上繳費、網上打印準考證四個步驟。
(一)網上注冊登記
6月22日-7月1日網上登記注冊,應試人員進入江西人事考試網(www.jxpta.com)查看有關考試文件及報名流程。
本考試實行誠信報名,誠信考試。因有專業技術人員資格考試違紀違規行為,已按有關規定處理,尚在停考期內的人員,不得報名參加考試。各級人社部門會同同級行業主管部門對本轄區應試人員資格條件進行核查,核查貫穿始終(考前、考中、考后),一經發現不符合報考條件或弄虛作假獲取考試資格、取得證書的,將取消考試資格或注銷證書。應試人員報名時承諾填報的信息(包括個人聯系方式信息)應真實、準確、完整、有效,確認本人符合考試報名條件,承擔不實承諾的相關責任。對存疑的應試人員,必要時可要求補充提交相關證明材料。應試人員對提交的個人信息真實性、有效性負責,如提交虛假信息,一切后果由應試人員自行承擔。應試人員在考前、考中、考后經核實不符合報考條件或未按照人事考試機構要求辦理相關考試事項的按考試報名無效或者考試成績無效處理。應試人員報名繳費完成后,已繳費用不予退還。
(二)報名信息核查
6月22日-7月2日(正常上班時間)報名信息核查。本次報名中的“工作年限”條件實行“告知承諾制”,成績合格、擬取得資格證書人員名單或核查難度較大的證明事項人員名單將于成績公布后,在江西人事考試網(www.jxpta.com)進行考后公示,接受全社會監督、舉報,應試人員應持續關注江西人事考試網(www.jxpta.com)。報名中的“學歷及專業”條件實行現場人工核查。
除2020年報名繳費成功且未變更級別的應試人員外,其他應試人員均需參加信息核查。
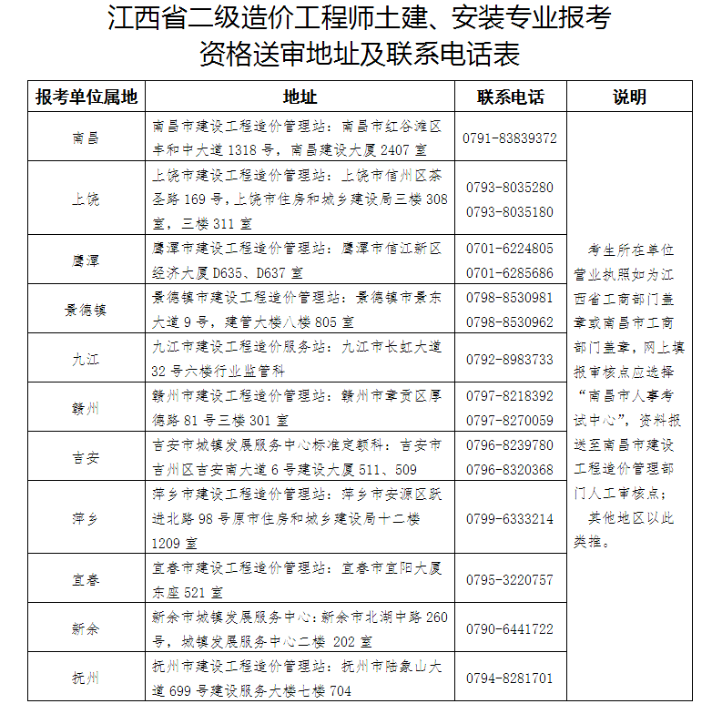
報考土木建筑工程及安裝工程專業的應試人員按單位屬地將材料報送到各設區市建設工程造價管理部門人工審核點(附件6),

報考水利工程專業的應試人員按單位屬地將材料報送到各設區市水利行政主管部門人工審核點(附件7),

報考交通運輸工程專業的應試人員網上填報審核點只能選擇“南昌市人事考試中心”,并將材料統一報送到省交通運輸廳人工審核點(附件8)。

設區市及以下應試人員將材料交所在單位審核后,由所在單位根據報考專業統一報送(不受理以個人名義報送的材料)到相關主管部門進行資格初審,所有應試人員初審合格后由相關主管部門統一報送至各設區市人力資源社會保障局人事考試中心辦理報名確認手續。
省直、中央駐贛單位的應試人員將材料交所在單位審核后,按屬地管理辦法,由所在單位根據報考專業統一報送(不受理以個人名義報送的材料)到相關主管部門進行資格初審,所有應試人員初審合格后由相關主管部門統一報送至各設區市人力資源社會保障局人事考試中心辦理報名確認手續。
免試科目的應試人員按屬地管理辦法進行信息核查。
參審單位須提供以下材料:
(1)單位(公司)承諾書原件(附件3)一式兩份,初審部門及人事考試部門各報一份;
(2)已蓋單位公章的參審人員匯總表,網上可直接繳費的人員(去年已審核通過)請勿匯總(附件4),本表格下載標準格式(Excel版)填報,并同時用U盤報送電子版;
(3)應試人員已蓋單位公章的報名表(一式兩份,初審部門及人事考試部門各報一份);
(4)學歷(學位)證書原件及學信網在線驗證報告;
(5)應試人員根據自身報考條件提供相應材料原件;
應試人員由相關主管部門初審合格且將相關材料統一報送至各設區市人力資源社會保障局人事考試中心后,在信息核查期間遇到的后續問題,可直接咨詢各設區市人力資源社會保障局人事考試中心。
(三)網上繳費
信息核查確認通過后至7月6日17:00網上繳費。應試人員可使用用戶名和密碼登錄應試人員詳細頁面查看確認結果,通過確認的應試人員,可進入繳費頁面進行繳費;未通過確認的應試人員將無法進入繳費頁面。繳費完成后,應試人員可使用用戶名和密碼登錄應試人員詳細信息頁面,查看繳費是否成功,未在網上繳費成功的應試人員,報名無效。
(四)網上打印準考證
繳費成功的應試人員在11月1日-6日(點擊 免費預約短信提醒)登錄江西人事考試網打印準考證。
(五)無需信息核查人員的報名流程
報名流程分網上注冊登記、網上繳費、網上打印準考證三個階段(相關報名程序如上述操作)。
以上是2021年江西造價工程師報名二級考試須知,今日網校還提供2021年江西造價工程師報名二級考試須知、學習資料課程等,歡迎大家注冊學習!
名師輔導
環球網校
建工網校
會計網校
新東方
醫學教育
中小學學歷