
根據教育部、司法部《關于中央司法警官學院提前批錄取專業招生辦法的通知》(教學司〔2003〕16號)規定,為做好2021年中央司法警官學院在我省的招生工作,現將有關事宜通知如下:
一、組織領導
中央司法警官學院招生面試、體檢和體能測試工作在省高等學校招生委員會的領導下,由省司法廳會同院校成立招生面試、體檢、體能測試工作領導小組,按照“實事求是,嚴格標準,公平、公正、公開”的原則具體組織實施。
二、報考條件與要求
(一)報考中央司法警官學院各專業的考生,其身體條件除符合教育部、衛生部、中國殘疾人聯合會下發的《普通高等學校招生體檢工作指導意見》(教學〔2003〕3號)外,還應符合下列條件:
1.五官端正,體形勻稱,無各種殘疾甘肅省高考志愿填報系統,心理健康;
2.雙側裸眼視力均不低于4.7,無色盲、色弱;
3.兩耳聽力均超過3米;
4.男性考生身高不低于1.70米,體重不低于50公斤;女性考生身高不低于1.60米,體重不低于45公斤。
5.面部無明顯缺陷(如唇裂、對眼、斜眼、斜頸、各種疤痕等),無嗅覺遲鈍、口吃、雞胸、腋臭、血管瘤、黑色素痣、白癜風、嚴重靜脈曲張,無明顯八字步、羅圈腿、步態異常,無重度平趾足(平板腳),無文身、駝背;
6.無嚴重心臟病、心肌病、高血壓病、惡性腫瘤、尿毒癥等嚴重疾病,無傳染病,直系親屬無精神病史。
凡符合上述條件的考生,必須參加體能測試,體能測試項目及合格標準為:
男子:①50米短跑:7.1秒以內(含7.1秒);②俯臥撐:10秒內完成6次以上(含6次)為合格;③立定跳遠:2.3米以上(含2.3米)為合格,可測3次。
女子:①50米短跑:8.6秒以內(含8.6秒);②仰臥起坐:10秒內完成5次以上(含5次)為合格;③立定跳遠:1.6米以上(含1.6米)為合格,可測3次。
(二)根據《教育部關于2021年繼續做好重點高校招生專項計劃實施工作的通知》(教學司〔2021〕3號)和《關于做好2021年甘肅省重點高校招生專項計劃實施工作的通知》(甘招委發〔2021〕6號)相關要求,報考中央司法警官學院貧困地區國家專項計劃的考生須具備以下條件:
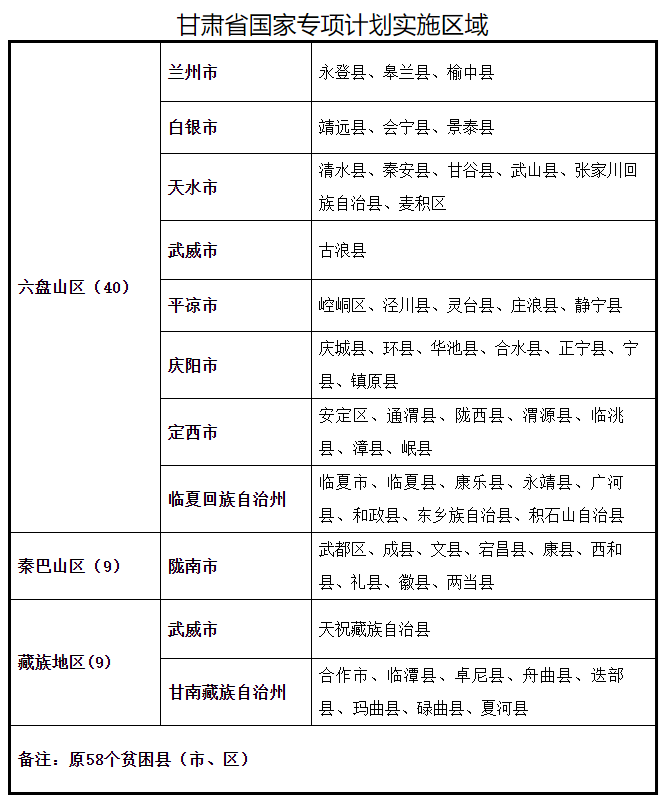
我省實施國家專項計劃的區域為省內11個市(州)的原58個集中連片貧困縣(市、區)(詳見附件1)。報考學生須同時具備下列三項條件:
1.符合2021年我省普通高校招生統一考試報名條件;
2.考生本人具有實施區域當地連續3年以上戶籍,其父親或母親或法定監護人具有當地戶籍;
3.考生本人具有戶籍所在縣(市、區)高中連續3年學籍并實際就讀。
三、政治考察、面試、體檢和體能測試時間地點及要求
(一)考生的政治考察應當在面試、體檢和體能測試之前進行。志愿報考中央司法警官學院的考生,請在面試、體檢和體能測試之前登錄中央司法警官學院官網(網址:http://www.cicp.edu.cn)招生網頁“下載專區”下載打印《中央司法警官學院2021年招生政治考察表》(以下簡稱《考察表》)后,到戶籍所在地公安機關進行政治考察,政治考察合格的考生請妥善保管《考察表》,參加面試、體檢和體能測試時將《考察表》一式兩份交給工作人員。
(二)報考中央司法警官學院的考生在蘭州市集中進行面試、體檢和體能測試,地點設在甘肅省監獄管理局警官培訓中心(地址:蘭州市城關區佛慈大街290號),時間為7月3日(星期六) 8:30-18:00,咨詢電話:0931-8960148。
(三)參加面試、體檢和體能測試的考生高考成績應達到我省本科二批最低錄取控制分數線??忌鷶y帶本人準考證、身份證、《考察表》、戶口薄或戶籍所在地戶籍證明、《2021年甘肅省普通高校面向貧困地區專項計劃招生考生資格審查表》、高考成績通知單和近期l寸免冠照片2張,在規定時間內參加面試、體檢和體能測試。
(四)考生必須在規定時間到達指定地點,體檢不抽血,不需空腹,穿運動鞋參加體能測試,不能攜帶手機、照相機等電子設備進入面試、體檢和體能測試現場,《中央司法警官學院2021年在甘肅省招生面試體檢體能測試登記表》現場發放。面試、體檢和體能測試結果需經考生本人簽字確認,如有異議,經考務辦同意后,可當場申請復查(測)一次,離場后不再復查(測)。不按規定要求參加面試、體檢、體能測試和政治考察的考生,按自動放棄處理,學校不予錄取。考生面試的交通、食宿費用自理。
(五)通過政治考察、面試、體檢、體能測試的合格考生名單由面試體檢體能測試工作領導小組填寫,名單須在7月5日前報送甘肅省教育考試院。
四、志愿填報
報考2021年中央司法警官學院各專業的考生必須填報志愿,志愿安排在本科提前批A段,填報志愿時間: 6月25日20:00至6月27日20:00。如未完成招生計劃,將公開征集志愿一次,征集志愿時間與提前批A段征集志愿同步進行,時間詳見《2021年甘肅省普通高校招生網上填報志愿及征集志愿實施辦法》(甘教考院〔2021〕78號)。
五、疫情防控要求
(一)做好安全防護??忌獓栏癜凑崭拭C省疫情防控相關要求,佩戴口罩,做好個人防護,保持1米以上安全距離。考生進入警官培訓中心時須主動出示當天“健康碼”,提交測試前14天的《參加面試體檢體能測試考生身體健康狀況監測記錄表》(附件2),并接受體溫檢測、身份核驗?!敖】荡a”為綠碼且健康狀況正常的考生方可參加面試、體檢和體能測試。
(二)嚴格遵守紀律??忌獓栏褡袷販y試期間的有關規定,自覺服從工作人員安排,憑準考證、身份證進入測試場地。要按照工作人員引導甘肅省高考志愿填報系統,自覺排隊,保持安靜,有序入場,測試完畢后迅速離場??忌议L要支持、配合疫情防控和測試工作,不得進入警官培訓中心,在候考過程中做好個人安全防護,不要聚集,不擁堵道路。社會車輛和考生家長接送考生后,應及時駛離。
(三)特殊情況安排。體溫超過37.3℃的考生、與新冠肺炎病人有接觸史但無任何癥狀的考生以及有疑似新冠肺炎癥狀的考生(發熱、咳嗽、乏力等癥狀),須持7日內新冠肺炎核酸檢測呈陰性的健康證明及《參加面試體檢體能測試考生身體健康狀況監測記錄表》,于7月3日下午16時到場參加測試,不按上述要求參加測試的考生,將被取消測試資格,并第一時間向屬地疫情防控指揮部門報告。
附件:1.甘肅省國家專項計劃實施區域
2.參加面試體檢體能測試考生身體健康狀況監測記錄表


名師輔導
環球網校
建工網校
會計網校
新東方
醫學教育
中小學學歷