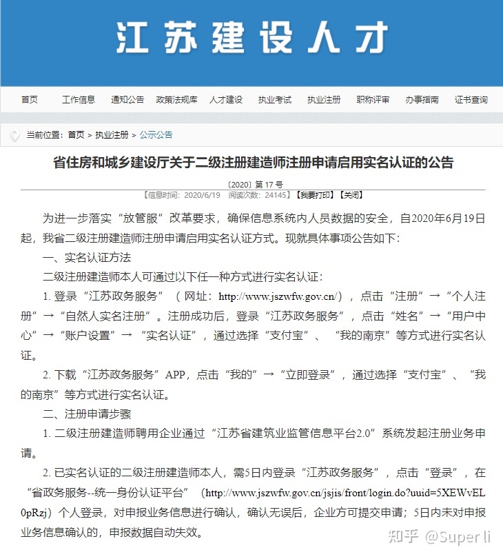
為進一步落實“放管服”改革要求,確保信息系統內人員數據的安全,自2020年6月19日起,江蘇省二級注冊建造師注冊申請啟用實名認證方式。
現就具體事項公告如下:


省住房和城鄉建設廳關于二級注冊建造師注冊申請啟用實名認證的公告

01實名認證方法
二級注冊建造師本人可通過以下任一種方式進行實名認證:

1. 登錄“江蘇政務服務”( 網址:jszwfw.gov.cn/),點擊“注冊”→“個人注冊”→“自然人實名注冊”。注冊成功后,登錄“江蘇政務服務”建造師注冊能網上實名認證嗎建造師注冊能網上實名認證嗎,點擊“姓名”→“用戶中心”→“賬戶設置”→ “實名認證”,通過選擇“支付寶”、 “我的南京”等方式進行實名認證。
2. 下載“江蘇政務服務”APP,點擊“我的”→“立即登錄”,通過選擇“支付寶”、“我的南京”等方式進行實名認證。

02注冊申請步驟
1. 二級注冊建造師聘用企業通過“江蘇省建筑業監管信息平臺2.0”系統發起注冊業務申請。

2. 已實名認證的二級注冊建造師本人,需5日內登錄“江蘇政務服務”,點擊“登錄”,在“省政務服務--統一身份認證平臺”(jszwfw.gov.cn/jsjis/front/login.do?uuid=5XEWvEL0pRzj)個人登錄,對申報業務信息進行確認,確認無誤后,企業方可提交申請;5日內未對申報業務信息確認的,申報數據自動失效。
江蘇省住房和城鄉建設廳
2020年6月19日
名師輔導
環球網校
建工網校
會計網校
新東方
醫學教育
中小學學歷