免費試聽
2020年已經到來,并且人社部官方已經公布了一級消防工程師考試的時間,對于想要在今年報名參加考試為自己考取資格證書的考生而言,想要讓自己安心備考,就需要確定自己滿足報名參加考試的條件,我們都知道在考試實行告知承諾制后,考生需要填寫報考承諾書,而承諾書中要如何填寫自己的工作單位,那么如何才能知道自己的工作單位是否符合報名要求呢?今天小編就為各位詳細介紹一下符合報名要求的單位都有哪些。
首先,一級消防工程師考試報名要求中的單位一般為消防安全技術服務機構或者消防安全重點單位,如果考生想要報名參加考試,就需要在消防安全技術服務機構從事消防設施檢測與維護、消防安全監測與檢查、消防技術咨詢與消防安全評估、火災事故技術分析等消防安全技術工作;或者在消防安全重點單位中主要從事消防安全管理工作。
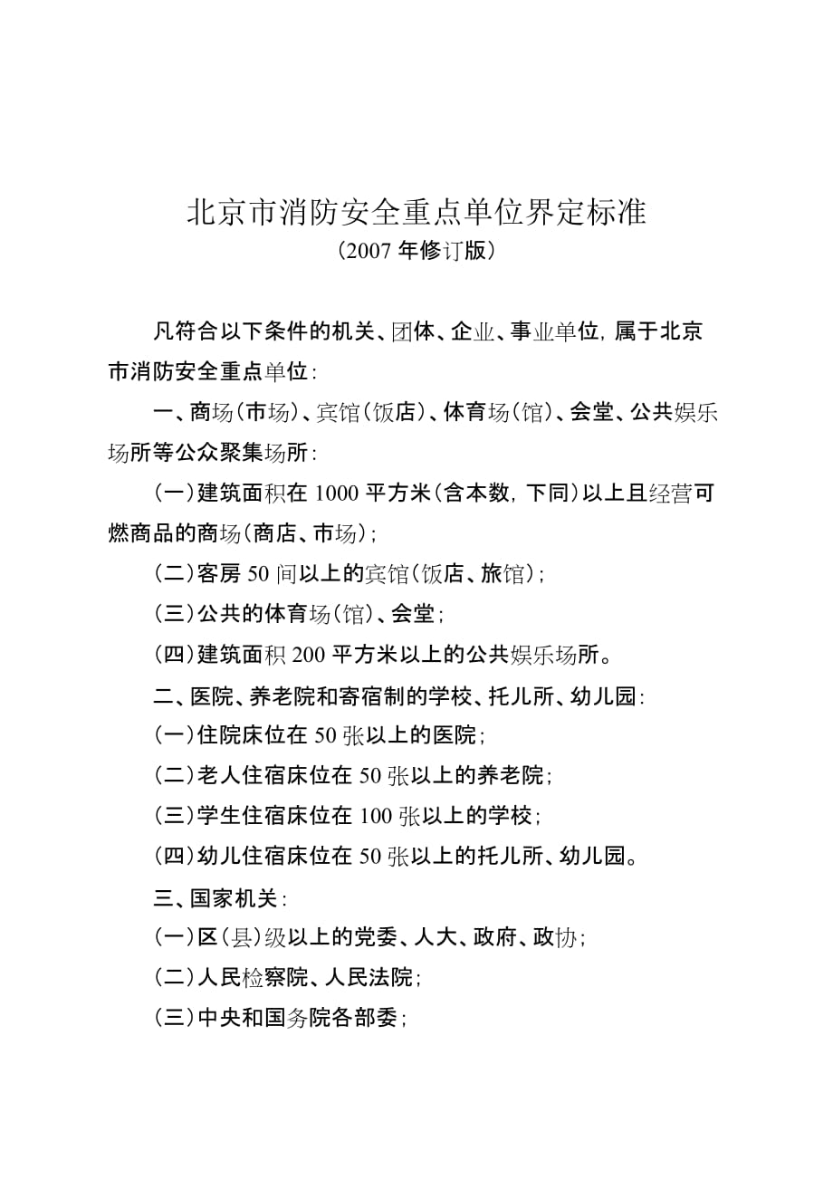
下面消防小編為您科普一下消防重點單位,消防安全重點單位的界定標準為了正確實施公安部61號令,科學、準確地界定消防安全重點單位什么單位需要消防工程師什么單位需要消防工程師,公安部《關于實施有關問題的通知》(公通字[2001]97號)進一步提出了消防安全重點單位的界定標準:
(一)商場(市場)賓館(飯店)體育場(館)會堂、公共娛樂場所等公共場所
1.建筑面積在1000㎡(含本數,下同)以上且經營可燃商品的商場(商店、市場);
2.客房數在50間以上的(旅館、飯店);
3.公共的體育場(館)會堂;
4.建筑面積在200㎡以上的公共娛樂場所;
公共娛樂場所是指向公眾開放的下列室內場所,主要包括:

(1)影劇院、錄像廳、禮堂等演出、放映場所;
(2)舞廳、卡拉OK等歌舞娛樂場所;
(3)具有娛樂功能的夜總會、音樂茶座和餐飲場所;
(4)游藝、游樂場所;
(5)保齡球館、旱冰場、桑拿浴室等營業性健身、休閑場所。
(二)醫院、養老院和寄宿制的學校、托兒所、幼兒園
1.住院床位在50張以上的醫院;
2.老人住宿床位在50張以上的養老院;
3.學生住宿床位在100張以上的學校;

4.幼兒住宿床位在50張以上的托兒所、幼兒園。
(三)國家機關
1.縣級以上的黨委、人大、政府、政協;
2.人民檢察院、人民法院;
3.中央和國務院各部委;
4.共青團中央、全國總工會、全國婦聯的辦事機關。
(四)廣播、電視和郵政、通信樞紐
1.廣播電臺、電視臺;
2.城鎮的郵政和通信樞紐單位。

(五)客運車站、碼頭、民用機場
1.候車廳、侯船廳的建筑面積在500㎡以上的客運車站和客運碼頭;
2.民用機場。
(六)公共圖書館、展覽館、博物館、檔案館以及具有火災危險性的文物保護單位
1.建筑面積在2000㎡以上的公共圖書館、展覽館;
2.博物館、檔案館;
3.具有火災危險性的縣級以上文物保護單位。
(七)發電廠(站)和電網經營企業
(八)易燃易爆化學物品的生產、充裝、儲存、供應、銷售單位

1.生產易燃易爆化學物品的工廠;
2.易燃易爆氣體和液體的灌裝站、調壓站;
3.儲存易燃易爆化學物品的專用倉庫(堆場、儲罐場所);
4.易燃易爆化學物品的專業運輸單位;
5.營業性汽車加油站、加氣站,液化石油氣供應站(換瓶站);
6.經營易燃易爆化學物品的化工商店(其界定標準,以及其他需要界定的易燃易爆化學物品性質的單位及其標準,由省級公安機關消防機構根據實際情況確定)
(九)勞動密集型生產、加工企業:
生產車間員工在100人以上的服裝、鞋帽、玩具等勞動密集型企業
(十)重要的科研單位界定標準由省級公安機關消防機構根據實際情況確定。

(十一)高層公共建筑、地下鐵道、地下觀光隧道,糧、棉、木材、百貨等物資倉庫和堆場,重點工程的施工現場
1.高層公共建筑的辦公樓(寫字樓)公寓樓等;
2.城市地下鐵道、地下觀光隧道等地下公共建筑和城市重要的交通隧道;
3.國家儲備糧庫、總儲備量在10000噸以上的其他糧庫;
4.總儲量在500噸以上的棉庫;
5.總儲量在10000m3以上的木材堆場;
6.總儲存價值在1000萬元以上的可燃物品倉庫、堆場;
7.國家和省級等重點工程的施工現場。
(十二)其他發生火災可能性較大以及一旦發生火災可能造成人身重大傷亡或者財產重大損失的單位。
名師輔導
環球網校
建工網校
會計網校
新東方
醫學教育
中小學學歷