2023年初級會計考試的準考證打印入口已陸續開通,標志著離初級會計考試也不遠了,很多考生不免有些疑問,初級會計考試難嗎?2023年初級會計考試難度會不會增加呢?接下來東奧來為大家詳細分析一下!


以下是整理的往年初級會計考試通過率,雖然從2020年開始官方并沒有公布通過率,但是從報考人數與合格人數可以大概估算出通過率,每年初級會計考試通過率差不多在20%左右。
每年報名初級會計考試的人都有幾百萬,但是通過率卻僅有20%左右,2018年初級會計職稱考試通過率更是低至16.85%!看到此數據,考生不禁發出疑問:不是說初級會計證是行業的入門證嗎?考試不難嗎?那么,為什么初級會計考試通過率這么低呢?其實,造成初級會計考試通過率低的原因有很多種。
首先我們來看看通過率是怎么算出來的?通過率等于報名人數除以取證人數。根據公式可以看出,能夠影響通過率的主要有兩大方面:
客觀環境原因——分子增加,進而導致通過率降低
自從會計從業資格考試取消后,初級會計證書成為了進入財會行業的入門級證書,想要從事財會行業的人都會報考。再加上,近年來初級證書福利政策越來越多,比如:部分地區可以領取800-1000元的補貼、抵扣個稅等。因此,報考人數不斷增加,考試通過率自然就會受到影響。
考生自身原因——分母減少,進而導致通過率降低
1.缺考人數多
從往年數據來看,初級會計考試的參考率在50%左右。各種各樣的原因導致缺考,從而降低了初級會計考試的通過率。例如:報名時跟風報考,沒有意識到證書的重要性,最后也沒有學習,就直接棄考了;因為工作原因或者突發情況,考試當天無法參加考試等。
2.沒有充分復習
有的考生因為是上班族,平時忙于工作,學習的時間比較少,復習不夠充分,導致考試未能通過。還有的考生由于缺少科學的學習計劃,三天打魚兩天曬網,或者平時不學,只在考前突擊,其結果也是可想而知的。
3.不熟悉機考操作
還有一部分考生確實認真復習了,但是臨考前由于沒有在機考模擬系統上進行操作,導致正式考試時,對機考答題功能并不熟悉,出現了操作失誤,遺憾沒有通過考試。
由此可見2023年初級會計不去考試,考試通過率≠考試難度。大家不要被低通過率的數據嚇到了,努力備考,通關不成問題!

下面我們從重點章節分值、教材變化、考綱變化的角度來進行分析:
1.重點章節分值穩定
從《初級會計實務》試卷各章分值分布情況來看,第3、4、5、7章分值占比較大,且22年和21年在考試中平均分值穩定,據此推測23年《初級會計實務》考試各章分值占比變化預計不會很大。

注:圖片源于《輕一》,數據根據各年考生回憶版試題總結,考試批次較多,僅供參考
從考生反饋的知識點考查深度來看,《初級會計實務》考試主要是考查考生們對于基礎內容的掌握情況,比較少出現難題、偏題影響考試難度的情況。
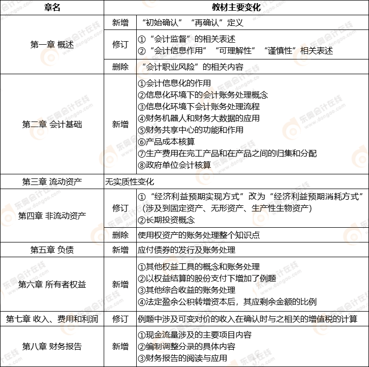
2.教材主要變化集中在低分值章節
2023年《初級會計實務》考試教材變化范圍比較集中,新增內容主要集中在第二章會計基礎、第八章財務報告,第二章共新增44頁,第八章共新增18頁。但從分值占比表中可以看出第二章、第八章分值占比均不高。
而分值占比較高的第三章無實質變化,第五章和第七章變化幅度較小,第四章主要變化為修訂內容且刪除了使用權資產賬務處理的整個知識點,預計對整體考試難度影響不大。

注:圖片源于《輕一》
3.難點考綱學習要求降低
2022年初級會計考試增加以往在中級、注會考試中會考到的“長投”,不少考生表示學習起來難度很高,擔憂是否意味著之后初級考試難度增加、持證門檻提高。但在2023年初級會計考試大綱中,第四章中長期投資和投資性房地產的學習要求由原來的“掌握”調整為“熟悉”,要求降低,一定程度上,也說明考試難度可能不會增加。

注:圖片內容源于考綱,東奧會計在線整理
綜上所述,從近兩年試卷分析、教材新增內容和考綱變化綜合來看,2023年《初級會計實務》的考試難度預計和往年持平,各位考生可以安心備考,只要踏踏實實地把知識點學扎實,不管考試如何出題都能應對。

初級會計考試于5月13日開考,距離考試越來越近了,在剩余的備考時間里,如何高效備考很關鍵。東奧來為考生們支幾招。
1.用好備考工具
先利用輕一書課包搭配《輕一》圖書學好基礎性知識點。《輕一》會為大家梳理出每章考情、章節框架、考點精析,在每個考點后面還會附上經典習題,還有同步練習題,可以幫助大家學完知識點后,做題檢驗成果。如果考生已經聽完了一遍基礎班。可以做一做《輕3》上的歷年真題,《輕3》是由名師甄選的近3年10套真題集。真題是最接近考試的習題,把真題研究透徹,可以知悉命題方向。時間充裕的考生,還可以刷《輕2》上的習題。如果時間來不及,可以先做歷年真題。最后,如果已經學習得差不多了,可以利用《輕4》進行模擬測試,來檢驗自己。

2.及時鞏固復習
初級會計考試內容不是學完一遍就能記住的,需要考生反復強化。白天學完知識點后,晚上可以躺在床上,像播放電影一樣,把一天所學的內容在大腦中播放一遍。如果遇到卡殼的地方,及時翻書去看。每學完一章的內容2023年初級會計不去考試,可以根據教材目錄,把各個單元中所涉及到的知識,用筆去大概寫一寫。寫完之后,可以翻開教材去核對。等再過一周之后,可以把上一章的內容再進行復習,相信經過這幾次的鞏固復習后,知識點就很難遺忘了。
3.掌握正確做題方式
大家切記不要盲目刷題,掌握正確的做題方式,效率會更高,做題的正確打開方式如下:
(1)首先,每道題目都要“以點帶面”的解決,思考這個題目考查的是第幾章第幾節的知識點?本節還有哪些知識點?本考點有啥關聯考點?把考點簡單回憶一遍,如果回憶不完整,就去看教材。
(2)把ABCD所有選項弄清楚,為什么對、為什么錯,不要以為選出正確答案就是完全掌握了知識點。
(3)做錯的題目,整理在錯題本上,把相關考點弄懂,反復做。刷題的根本目的是為了掌握知識點。因此,不必反復刷已經會做的題目,一定要重視錯題。
想要順利取得證書,離不開各位考生的努力與堅持。最后希望各位考生的努力都不會白費,早日拿到初級會計證!
名師輔導
環球網校
建工網校
會計網校
新東方
醫學教育
中小學學歷